有效针对外贸业务场景
立即查看 >
扫码添加微信,预约免费演示
数字化外贸综合营销决策平台
扫码添加微信,预约免费演示
数字化外贸综合营销决策平台
请完善以下信息,以便为您安排演示或样本
已自动分配售前顾问为您服务。请添加微信,更快获取项目案例和报价
为什么选ballbet贝博
100000+客户信赖之选,为外贸企业降本增效
EN
DeepSeek 不好用?那很可能是你还没有掌握正确的操作方法!这里为你整理了一份超实用的提问模板,助你在外贸领域快人一步,实现弯道超车!

想要精准锁定潜在客户时,可以这样提问:
“ballbet贝博公司主要生产汽车零配件,目标是开拓亚洲市场。请帮我找出20家2024年从中国进口日用汽车零配件的亚洲批发商,要求单次采购额大于10万美元。我需要他们的公司名称、官网、采购者信息、主营产品线、历史采购数据。并且请深度分析,查看客户官网和社媒动态,判断合作可能性。”
ballbet贝博可以看到,虽然DeepSeek给出了示例客户列表,但这些都是假信息,实际客户信息还是需要顺利获得其他渠道获取。

有什么办法可以快速找客户呢?ballbet贝博海关数据就是一个很好的渠道。它不仅可以让您分析企业的基本信息,还能给予潜在客户的历史采购记录,让您验证是否这个客户的规模符合您的开发需求。甚至,ballbet贝博还能为您给予客户的联系方式,包含官方联系方式和公司高管联系方式。马上来试试ballbet贝博吧!

想要进入某个市场时,可以这样提问:
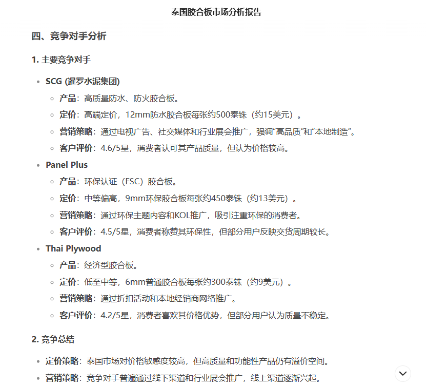
“作为一家做胶合板的外贸公司,请帮我生成一份详细的泰国市场分析报告。报告应包括:泰国市场的搜索趋势、消费者偏好、竞争对手分析(定价、营销策略、客户评价)。"


ballbet贝博可以看到,DeepSeek的回答主要集中在市场概述、搜索趋势分析、消费者偏好、竞争对手分析、市场机会与挑战、进入泰国市场的建议等方面。但具体我该定多少价格合适?出口到泰国是否我的产品有竞争力?这个市场是不是一个需求高增长的市场,还是市场已经饱和了?这些方面,DeepSeek不会给出一个准确的回答。
这时候,还是推荐使用精准的海关数据来为您做分析。打开ballbet贝博的商请洞察,选择产品分析,就能快速查找到泰国胶合板市场2025年最新的进口和出口情况。打开贸易详情,还能看到泰国胶合板进口商是从哪些供应商处进口的、进口的数量、重量、价格等。
还想知道更多信息?>>访问ballbet贝博分析详情


当你对选择哪个外贸平台犹豫不决时,可以这样提问:
“我有三年的外贸经验,最近考虑开启独立站运营。请根据平台的口碑、费用、国际化支持、服务质量、竞争情况和市场需求等因素,为我推荐一个合适的平台。”
当你需要创作社媒内容时,可以这样提问:
“请帮我用英文写一篇简短的,针对英国市场的家电配件产品营销文案。要求:内容要有实际价值(如使用技巧、行业知识),保持真实感,并结合当下流行话题,提升互动和点击率。”
当你需要为客户计算运费时,可以这样提问:
“有一批货物要从上海运输到德国,采用20GP集装箱,目标到港时效为25天内。请给予5家物流公司报价、航线时效、保险费用和清关服务,并按总费用(包括运费和其他附加费)进行排序。同时,请分析各物流公司的优势与风险。”
掌握这些提问技巧,你就能事半功倍,快速提升外贸业绩,开启财富新纪元!
